

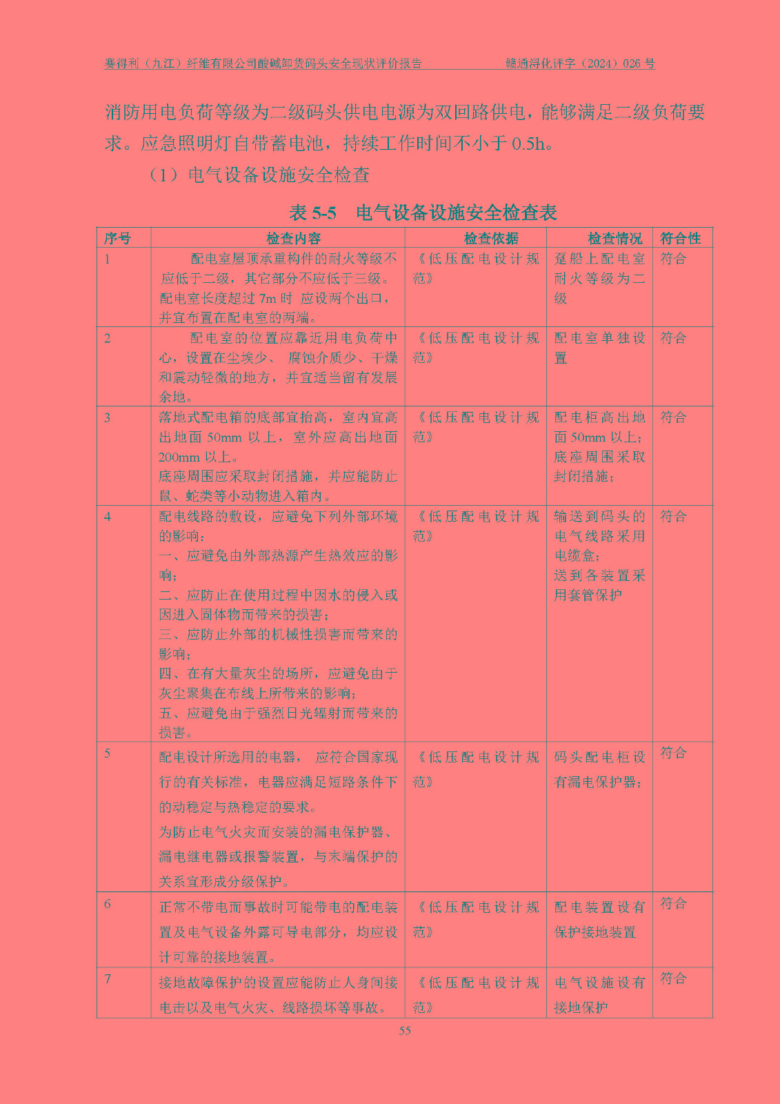
评价报告名称 | 赛得利(九江)纤维有限公司酸碱卸货**码头安全现状评价报告 | ||||
项目简介 | 赛得利(九江)纤维有限公司位于湖口县金砂湾工业园,目前规模为年产35万吨差别化化学纤维,拥有员工1000余人。产品品种为:高强力纤维(HT)无纺布用纤维(高白)、阻燃纤维、高湿模量(MODAL)纤维以及其他差别化纤维和特种纤维。 企业在生产过程中使用大量的硫酸、液碱,为满足生产需要,企业在九江港湖口港区金砂湾作业区长江湖口水道右岸、九江钢厂码头下游1700m,设有1个5000吨级散货泊位、2个5000吨级件杂货泊位、1个1000吨级液体化工品泊位和1个水上活动取水口。该液体化工品泊位涉及硫酸、碱液卸货泊位。该液体化学品码头与企业的散货码头、件杂货码头共占用415m 长江港口岸线。该酸碱卸货泊位设钢质趸船一艘,该趸船长65m,宽13m,型深2.2m,设计停靠船舶吨位为1000吨级。酸碱**卸货**码头为化纤配套设施。 企业设有1个1000吨级化学品码头泊位(卸货硫酸、液碱),用于港区液体货物的**,码头采用浮式结构,设置一艘65×13m的趸船作为作业平台,趸船通过钢引桥与后方陆域衔接。钢引桥尺寸为40×4.5m和36×4.5m。 该酸碱卸货**码头已取得港口经营许可证,证书编号:(赣九江)港经字第(0138)号;港口危险货物作业证,证书编号:(赣九江)港经字第(0138)号-M004,**期至2025年7月29日。 | ||||
参与评价项目相关人员 | 姓名 | 资格证书号 | 从业登记号 | ||
项目负责人 | 陈润洪 | 1800000000100059 | 015387 | ||
项目组成员 | 陈润洪 | 1800000000100059 | 015387 | ||
邹昌锴 | S01105300011092002910 | 037092 | |||
陈建彰 | CAWS3500002300237 | 043089 | |||
陈煦 | S011035000110202001275 | 040553 | |||
杨健健 | S011032000110193001029 | 037091 | |||
报告编制人 | 陈润洪 | 1800000000100059 | 015387 | ||
报告审核人 | 李重阳 | S011035000110201000616 | 026187 | ||
过程控制负责人 | 吴秋枝 | S011011000110192000080 | 036142 | ||
技术负责人 | 黄伯良 | 1800000000100060 | 013789 | ||
评价结论 | 经评价组评价,赛得利(九江)纤维有限公司酸碱卸货**码头配套安全装置、防护设施以及采取的安全管理措施符合**有关法规、标准、规范要求,符合《港口经营管理规定》《港口危险货物安全管理规定》等规定的安全生产条件;酸碱卸货**码头风险可控,可满足危险货物港口作业的安全生产条件。 | ||||
勘察现场 工作时间 | 2024.3.27 | 报告提交时间 | 2024.7.10 | ||
勘察现场人员 | 陈建彰、陈润洪 | ||||
现场照片 |
| ||||
被评价单位 信息反馈情况 | 满意 | ||||
































































































